Testosterone is the primary androgen produced by the Leydig cells of the testes and is responsible for sexual differentiation and male secondary sex characteristics. Young men exhibit a diurnal pattern of testosterone secretion, with a peak at about 08:00 and a nadir at about 20:00. Levels increase after exercise. In women, levels are 5 to 10% of male levels.
Testosterone is a systemic hormone that affects many organs. Target organs include male sexual organs, muscle, fat, bone, skin, liver, kidney, brain and bone marrow. Testosterone can have a direct effect or be converted to dihydrotestosterone (DHT) by the 5-alpha-reductase enzyme, which is present mainly in liver, skin, prostate, and external genitalia.
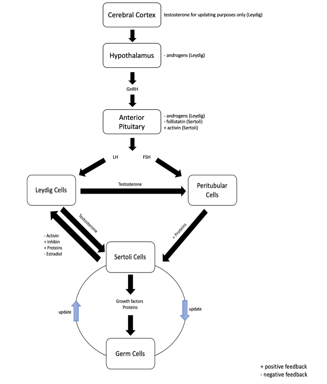
Testosterone secretion is regulated by luteinizing hormone (LH), which acts on the Leydig cells of the testes to stimulate synthesis and secretion of testosterone. LH is secreted by the pituitary gland under the control of hypothalamic peptide gonadotropic releasing hormone (GnRH). Testosterone, DHT and estradiol exert negative feedback on GnRH secretion. Lowering testosterone levels results in increasing LH secretion in an attempt to correct the testosterone deficit. Conversely, raising testosterone levels inhibits LH secretion and reduces endogenous production of testosterone.
Testosterone circulates in the blood 98% bound to protein. In men, approximately 40% is bound with high affinity to sex hormone binding globulin (SHBG) and approximately 60% is bound weakly to albumin. The testosterone fraction that is bound to albumin dissociates freely in the capillary bed, becoming available for tissue uptake. Only 2 to 3% of testosterone exists in the free state. All non-SHBG bound testosterone is considered to be bioavailable.
Measurement of serum testosterone concentration is useful in the evaluation of hypogonadism, infertility, impotence and replacement therapy monitoring in males and hirsutism and virilization in females. Testosterone levels may also be helpful in the evaluation of ambiguous genitalia and precocious puberty in children.
Testosterone dependent changes of puberty can begin from age 10 to 14. In early puberty, testosterone levels initially increase during the night and return to prepubertal levels by morning. As puberty progresses, testosterone levels eventually remain elevated throughout the day. Measurement of an early morning testosterone level is indicated as part of the work-up for precocious puberty, which is defined as the onset of pubertal changes before age 9, and in the work-up of delayed puberty, which is the lack of pubertal changes by age 14. Testosterone is usually increased in precocious puberty.
In adult men, serum testosterone is decreased in both testicular and pituitary failure. The manifestations of hypogonadism are loss of libido and reduced volume of ejaculate. Often hypogonadal men may not offer specific complaints, but may present with scant facial, axillary and pubic hair; pale, fine wrinkled skin; eunuchoid body habitus; small or atrophic testes or prostate; and mild normocytic anemia. They may complain of decreased vitality and energy and mood changes including depression. More advanced cases may have decreased muscle mass, increased body fat, decreased bone mineral density and anemia. The diagnosis is confirmed by a low serum testosterone concentration. If LH and FSH are elevated, the problem is primary testicular failure. Testosterone levels may also be decreased in hepatic cirrhosis and severe obesity.

Two conditions are associated with male sexual dysfunction and elevated total testosterone level: hyperthyroidism and the syndromes of androgen resistance. Hyperthyroidism causes an increase in SHBG, which elevates total but not free testosterone. Androgen resistance is associated with a defective androgen receptor or 5-alpha reductase deficiency. Exogenous testosterone or testosterone precursor overtreatment or abuse can also result in elevated serum testosterone levels.
Female hirsutism is caused by excess androgen secretion by either the adrenal glands or ovary. Virilization or rapidly progressive hirsutism suggests a tumor is present and requires prompt investigation. Testosterone is a good indicator of ovarian function, while dehydroepiandrosterone sulfate (DHEA-S) is a good indicator of adrenal function. A serum total testosterone level above 200 ng/dL is indicative of ovarian stromal hyperthecosis (a benign condition) or an adrenal or ovarian tumor. If the total testosterone is less than150 ng/dL then a tumor is unlikely.
The polycystic ovary syndrome is the most common hormonal cause of anovulation and hirsutism. Most women will have slightly elevated testosterone, elevated LH, and normal FSH. The differential diagnosis of polycystic ovary syndrome includes hyperprolactinemia, acromegaly and congenital adrenal hyperplasia.
Testosterone and Aging
More than $100 million was spent by drug companies on advertisements for androgen replacement therapy (ART) in 2012. The ads appear to be successful because the number of prescriptions for ART among men 40 years or older has more than tripled since 2001 (JAMA Intern Med online June 3, 2013). Interestingly, among all new androgen users, only 74.7% had their testosterone level measured in the prior 12 months. The proportion of men with low testosterone could not be determined in this study. Common diagnoses in the year prior to testosterone replacement therapy included hypogonadism (50.6%), fatigue (34.5%), erectile dysfunction (31.9%) and psychosexual dysfunction (11.8%).
Despite the claims touted in these ads, randomized clinical trials have shown that testosterone therapy results in only small improvements in lean body mass and body fat, libido, sexual satisfaction and has inconsistent or no effect on weight, depression, and lower extremity strength (J Clin Endocrinol Metab 2010;95(6):2536-59). Testosterone treatment has been associated with numerous adverse effects including polycythemia, gynecomastia, edema, prostate cancer, benign prostatic hyperplasia and coronary artery disease.
After the age of 40 years, men’s total testosterone levels begin to decline about 0.4% per year. Men with chronic illnesses have testosterone levels that are 10–15% below that of healthy age-matched men. SHBG increases with age, causing bioavailable testosterone to decrease to a greater extent than total testosterone. Gonadotropins usually do not increase above the normal range with aging.
Young men have a circadian rhythm of testosterone, with the zenith occurring in the morning between 0600 and 0800 hours and the nadir in the late afternoon between 1700 and 1800 hours. This circadian rhythm disappears in elderly men. The difference in testosterone levels between young and elderly men is most pronounced when measurements are made in the morning.
Common practice has been to order both total and free testosterone in the evaluation of testosterone deficiency. To meet the growing demand, most laboratories measure free testosterone with an automated androgen analog immunoassay. Unfortunately, an increasing number of studies have demonstrated that these free testosterone assays do not accurately measure free testosterone and are often falsely low. The Endocrine Society recommends against the use of automated free testosterone assays (J Clin Endocrinol Metab 2010;95(6):2536-59).
The Endocrine Society Clinical Practice Guideline does not recommend screening for androgen deficiency in the general population. The Guideline recommends making a diagnosis of androgen deficiency only in men with consistent symptoms and signs and unequivocally low serum testosterone levels. The initial test should be a total testosterone level measured on a sample collected during the morning. Low levels should be confirmed by repeat testing of total testosterone. Men who have total testosterone levels near the lower limit of normal or who may have a sex hormone binding globulin abnormality can be further investigated using bioavailable testosterone levels.
Conditions that alter SHBG levels are summarized in the following table.
|
Increased SHBG |
Decreased SHBG |
|
Aging |
|
|
Increased estrogen |
Anabolic androgen, glucocorticoid, progestin therapy |
|
Severe weight loss |
Obesity |
|
Hyperthyroidism |
Hypothyroidism |
|
HIV infection |
|
|
Cirrhosis |
Protein losing disorders |
|
Anticonvulsant medications |
Total testosterone is the most appropriate test to determine whether an older man is hypogonadal or not. If the total testosterone level is below 200 ng/mL, the individual should be considered hypogonadal, regardless of age. The question that cannot be answered today is whether men with total testosterone levels between 200 and 300 ng/mL are hypogonadal and whether they would benefit from androgen replacement.
Testosterone can be administered by intramuscular injection, transdermal gel or patches. Using intramuscular injections, the dose and frequency of injections should be adjusted to keep the peak level, obtained 1 to 2 days after injection, at the upper end of the normal range. The nadir level, measured just prior to the next injection, should be at the lower end of the normal range. With transdermal patches, testosterone levels do not fluctuate significantly day to day and the dose should be adjusted to stay in within the normal range.
Reference ranges are based on morning samples in a healthy young male population. Afternoon or evening samples may appear to be low even though they are normal for the time of sampling. Samples should preferably be drawn in the morning between 07:00 and 10:00. Beginning in middle age, the differences between morning and evening values lessen. Reference range for total testosterone is 241-827 ng/mL in males and 14-76 ng/mL in females.
It is important to repeat testing in a patient with a borderline low morning serum testosterone level before starting replacement therapy. One third of men with an initial low result will have a normal repeat value.
Specimen requirement is one plain red top tube of blood.

How to resolve AdBlock issue?